Records Manager
Aussonderung gemäss eCH-0160
Abgelaufene Dossiers
Allgemeine Erläuterungen zu den unterschiedlichen Rollen im System finden Sie unter Rollenmodell.
Das Aussondern von Inhalten in Fabasoft OneGov wird ausschliesslich auf Stufe Hauptdossier angeboten. Dabei können nur stornierte oder abgeschlossen Dossiers, bei welchen die Aufbewahrungsfrist abgelaufen ist, ausgesondert werden.
Eine Aussonderung vor Ablauf der Aufbewahrungsfrist ist möglich, sofern Ihr System entsprechend konfiguriert ist.
Die Berechnung der Aufbewahrungsdauer erfolgt nach Geschäftsjahr. Nachfolgendes Beispiel veranschaulicht die Berechnung:
Dossierabschluss: 03.01.2013
Aufbewahrungsdauer: 10 Jahre
Aussonderung möglich ab: 01.01.2024
Eine Übersicht über abgelaufene Dossiers
, also Dossiers, welche für eine Aussonderung in Frage kommen, bietet der Status-Filter abgelaufen
welcher für Personen mit der Rolle Records Manager
auf allen Dossierauflistungen zur Verfügung steht.

Angebot erstellen und archivieren
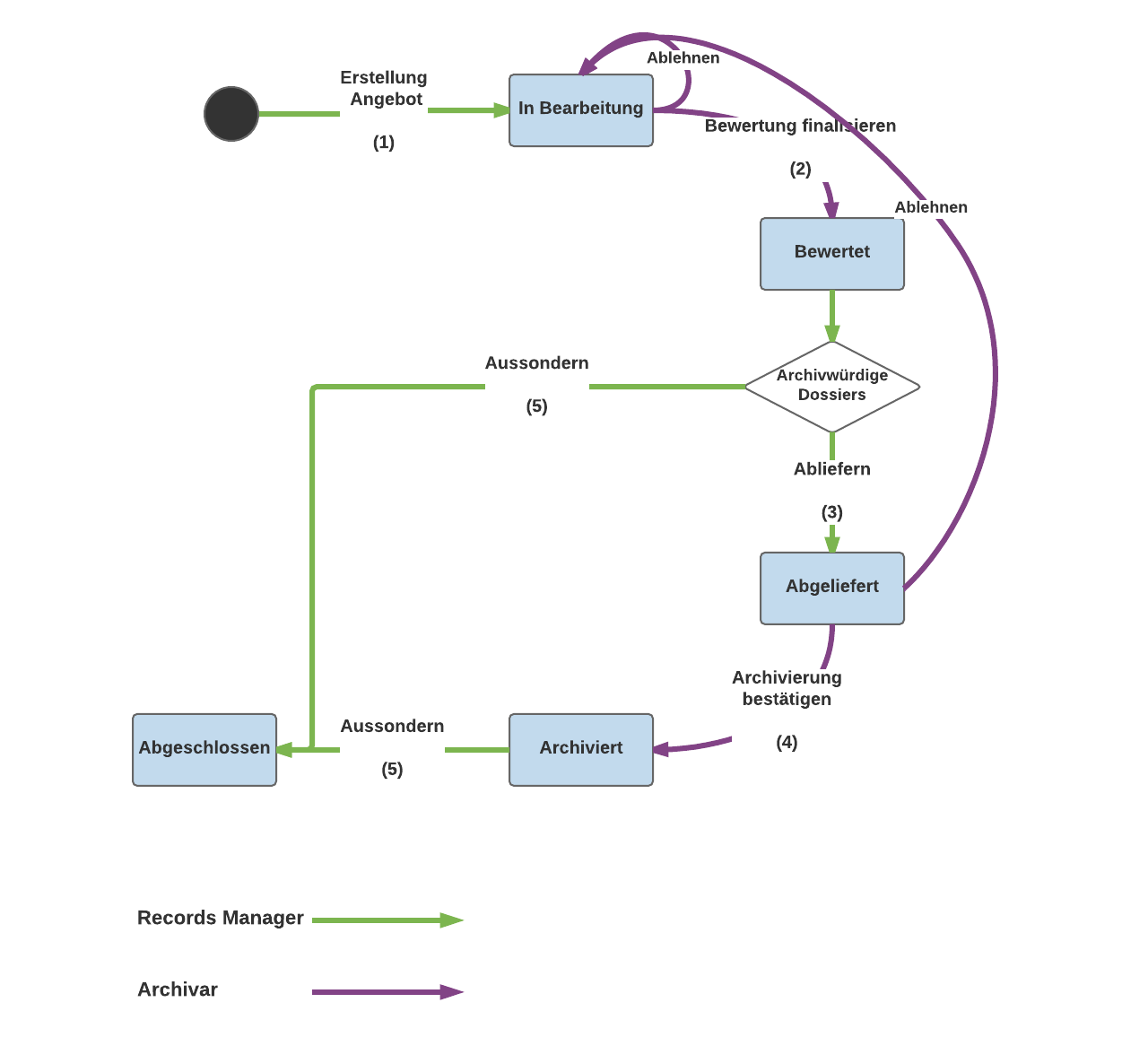
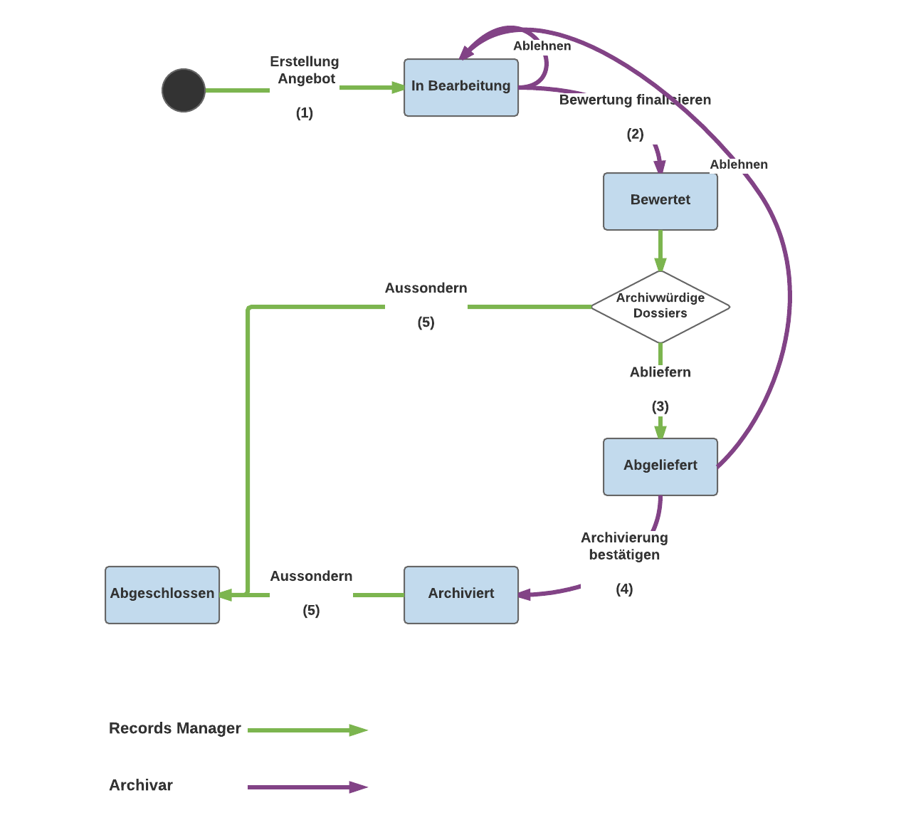
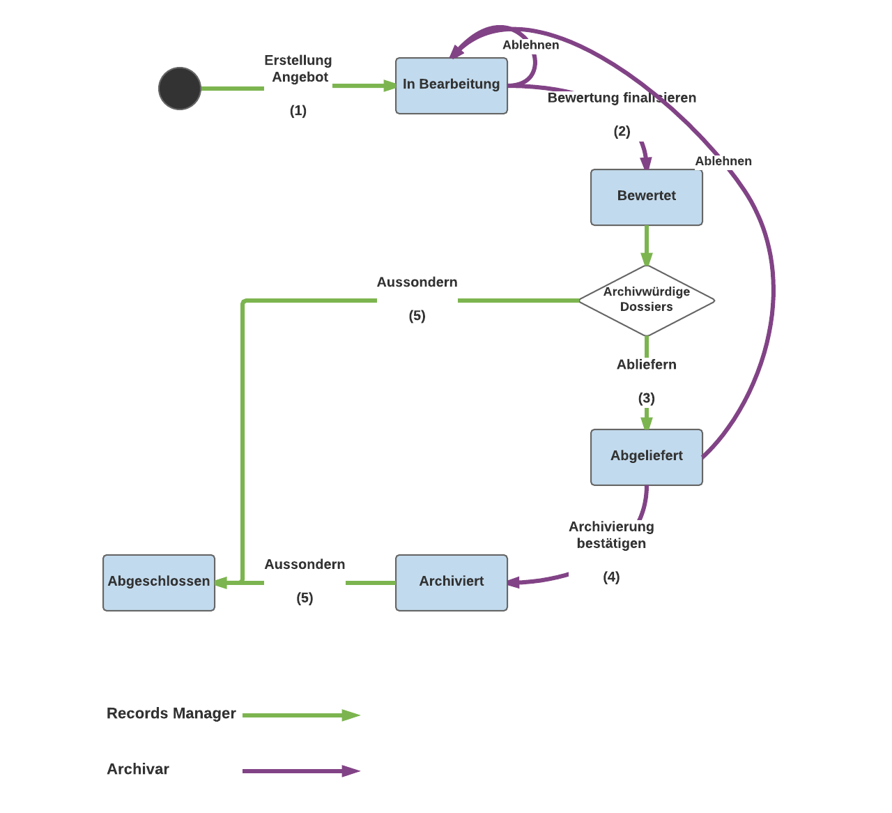
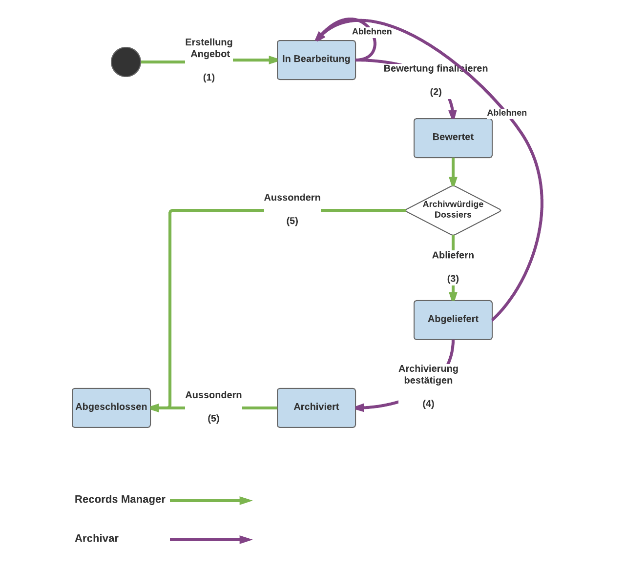
Beim Angebot handelt es sich um einen separaten Inhaltstypen, der neben zusätzlichen Metadaten vor allem die Referenzen auf die entsprechenden Dossiers führt. Das Angebot-Objekt stellt zudem den kompletten Aussonderungs-Workflow zur Verfügung. Dieser setzt sich aus den folgenden Übergängen zusammen:
Angebot erstellen
Bewertung finalisieren
Angebot abliefern
Archivierung bestätigen
Dossiers aussondern / vernichten

Angebot erstellen und bewerten
Aussonderungsangebote können auf Stufe Ordnungssystem bzw. Ordnungsposition erstellt werden.

Mit der Funktion Angebot
können direkt Angebote aus einer Dossierauflistung inkl. Dossiers erstellt werden.

Wurde ein Angebot erstellt, befindet es sich im Status In Arbeit
. In diesem Status können die Metadaten des Angebots, wie auch die enthaltenen Dossiers, noch bearbeitet werden. Klicken Sie dazu auf die drei Punkte (=Weitere Aktionen) und dann auf Metadaten bearbeiten
.

Als Person mit der Rolle Archivist
können Sie nun die Bewertung des Angebots vornehmen. Dabei handelt es sich um den Entscheid, ob ein Dossier archiviert werden soll oder nicht:
= wird ins Langzeitarchiv überführt
= wird nicht überführt und vernichtet
Fabasoft OneGov macht dabei automatisch eine Vorbewertung anhand des Dossier-Metadatums Archivwürdigkeit
, vererbt aus der zugehörigen Ordnungsposition. Die Bewertung kann für alle enthaltenen Dossiers einzeln (blaue Markierung im Screenshot) oder auch pro Ordnungsposition für alle enthaltenen Dossiers gemacht werden(violette Markierung im Screenshot).

Schliesslich können Sie als Person mit der Rolle Archivist
in diesem Schritt auch die Ablieferungsnummer
des Angebotes erfassen. Klicken Sie dazu neben dem entsprechenden Metadatenfeld auf das Stift-Symbol.
Stornierte Dossiers werden in einer separaten Liste aufgeführt. Auch die automatische Vorbewertung anhand des Dossier-Metadatums Archivwürdigkeit
entfällt. Stornierte Dossiers sind immer als nicht archivwürdig
vorbewertet.
Je nach Rollenzuweisung kann für die endgültige Bewertung eine spezifische Fachperson mit der Rolle Archivist
auf dem Mandanten berechtigt werden um die Bewertung direkt im System vornehmen zu können (empfohlen!). Alternativ kann ein Bewertungsliste (Excel) generiert und dem Archiv übermittelt werden. Ein automatischer Import der Bewertungsliste steht jedoch nicht zur Verfügung.

Bewertung finalisieren
Wurde die Bewertung durch das Archiv vorgenommen, kann die Bewertung finalisiert werden. Dabei wird das Angebot in den Status bewertet
versetzt und kann nicht mehr bearbeitet bzw. angepasst werden. Um den Statuswechsel durchzuführen, wählen Sie als Person mit der Rolle Archivist
unter Status
den Befehl Bewertung finalisieren
.

Angebot abliefern
Anschliessend kann das Angebot abgeliefert werden. Dazu wählen Sie als Person mit der Rolle Records Manager
unter Status
den Befehl Abliefern
. Danach steht auch die Aktion Ablieferungspaket herunterladen
zur Verfügung, welches den eCH-0160 Export für die enthaltenen Dossiers mit einer positiven Bewertung zum Download anbietet (Menüpunkt Ablieferungspaket herunterladen
).
Das Dossierjournal wird seit der Version 2022.1.0
nicht mehr beim Abschluss eines Dossiers, sondern erst bei der Aussonderung erstellt. Dieses ist als PDF-Datei im Ablieferungspaket enthalten und kann dort eingesehen werden.
Dossierjournale werden nur bei aktiviertem Feature erstellt und im Ablieferungspaket zur Verfügung gestellt. Dieses Feature kann bei Fabasoft bestellt werden.

Wenn in Fabasoft OneGov ein Ablieferungsmechanismus aktiviert und konfiguriert wurde (durch 4teamwork), kann das Ablieferungspaket auch direkt durch einen nächtlichen Job in ein definiertes Verzeichnis abgelegt werden.
Enthält ein Angebot nur Dossiers die nicht ans Archiv abgeliefert werden müssen, so können die Schritte 3 und 4 übersprungen werden und die Dossiers direkt ausgesondert und das Angebot abgeschlossen werden.
Archivierung bestätigen
War die Aufnahme des abgelieferten Pakets seitens Endarchiv erfolgreich, so kann die Archivierung bestätigt werden. Im Idealfall wird dies durch die verantwortlichen Person im Archiv (Rolle Archivist
) ausgeführt.

Dossiers aussondern / vernichten
Der Prozess der Aussonderung wird mit der Vernichtung der Dossiers abgeschlossen. Dabei werden alle im Angebot enthaltenen Dossiers vernichtet, also effektiv aus dem System gelöscht. Dieser Schritt kann von Personen mit der Rolle Records Manager
ausgeführt werden. Klicken Sie dazu unter Status auf den Befehl Dossiers aussondern
.

Nach Abschluss des Angebots, also nach der Vernichtung der Dossiers, besteht zudem die Möglichkeit ein automatisch generiertes Löschprotokoll herunterzuladen. Sie finden den entsprechenden Menüpunkt unter den drei Punkten (=Weitere Aktionen).

Angebot ablehnen
Ein Angebot im Status In Bearbeitung
oder Abgeliefert
kann von einer Person mit der Rolle Archivist
abgelehnt werden. Dabei wird das Angebot wieder in den Status In Bearbeitung
versetzt. Der Records Manager wird in diesem Fall benachrichtigt und kann anschliessend Korrekturen im Angebot vornehmen (z.B. zusätzliche Dossiers einfügen) und anschliessend das Angebot neu einreichen.